Cities, defined as large human settlements of the contemporary human population, have been part of the “Old World” landscape for long time, including Europe. However, the current exponential increase of the urbanised landscape is an unprecedented phenomenon, which has an impact at multiple ecological scales. Urbanisation and its derived actions can fragment wildlife populations and pose new ecological challenges to those organisms that are either embedded within, or venture into, this cement-dominated human construction. Whilst studies on wildlife’s phenotypic and behavioural shifts in relation to urbanisation are common in the literature, less is known about the genetic basis behind them.
Thus, do we have any evidence on the urbanisation genomic footprint? Some studies have begun to show a genetic basis of the observed “urban-nonurban” wildlife differences (see here or here). The study of the genetic signals of adaptation to cities is relevant from an ecological and evolutionary perspective as it could provide important insights into the magnitude of the changes induced by urbanisation but also, crucial information about the potential for populations to locally adapt to this new environment.
In our recent paper in Nature Communications, Continent-wide genomic signatures of adaptation to urbanisation in a songbird across Europe, we attempt to unravel the genomic signals of urban adaptation in great tits (Parus major), one of the most common birds in Europe. In this ambitious quest, Arne Jacobs and I joined our efforts, together with a dream team of avian researchers (Caroline Isaksson -my PhD advisor-, Clotilde Biard, Barbara Helm, Davide M. Dominoni, Juan Carlos Senar, Marcel E. Visser, Niels J. Dingemanse and Philipp Sprau). Together, we sampled great tits across 9 of the main urban centres in Europe (Figure 1), paired with their correspondent non-urban population, and we explored the genetic evolutionary responses to urbanisation over half-a million SNPs.

Figure 1. Map of Europe showing the cities were the sampling of great tits (urban & non-urban -rural-) was carried out. Read areas indicate the main dense urban areas. BCN: Barcelona, GLA: Glasgow, GOT: Gothenburg, LIS: Lisbon, MAD: Madrid, MAL: Malmö, MIL: Milan, MUC: Munich, PAR: Paris.
The great tit an ecological “Rosetta stone”
The choice of study system did not solely depend on the genomic tools available for the species but also that it is one of the most studied organisms from an ecological, evolutionary, and environmental research perspective, thus, there is a wide knowledge base on the species biology. Great tits are a successful, widely distributed bird across Eurasia and N Africa, inhabiting a broad spectrum of habitats, from woodlands to city parks. Importantly, several studies have demonstrated shifts in multiple phenotypic traits in response to urban environments in great tits (e.g., here and here), including behaviour, which spoiler in, is not a surprise after reading the final section. Therefore, we considered the great tit to be an ideal candidate to explore and help us to understand the genomic differences in response to urbanisation at a relatively large scale.
Any signs of urban adaptation?
Most adaptation processes have a polygenic genetic basis, i.e., many individual loci with small effects. The current evidence for response to urbanisation points towards that scenario for many taxa, suggesting that to be successful in the dynamic ecosystem created in cities you need to be a “master of all trades” as the urban selective pressures might target many different or complex traits, such as behavioural ones, which are possibly under polygenic control.
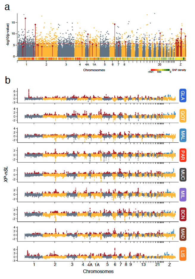
Nonetheless, in some cases adaptation to urban environments might be associated with mono or oligogenic variation, as in the textbook example of the peppered moth industrial melanism. However, our study on great tits finds more support for the first, and we found that the response to urbanisation is characterised by hundreds of small effect loci widely distributed across the genome (Figure 2a). These signs of local adaptation might have occurred via the standing genetic variation in the species, as the observed population structure was low overall, which is something previously reported for the species across natural habitats. Although we also found signs of gene flow between distant populations, and thus, we cannot discard that the adaptation responds to the share of adaptative alleles. In addition, we detected in all the urban populations multiple recent and ongoing selective sweeps across the genome (Figure 2b), which further supports the inference of a polygenic adaptation to urbanisation in the species.

Figure 2. Manhattan plots showing a) genome-wide association with urbanisation across populations; b) signatures of selection in each urban (positive side & red or blue dots) and rural (negative side) per studied city.
A “behavioural” common genomic response to urban selection
One of the common challenges in Urban Ecology is the spatial replicability. Despite their apparent homogeneity, cities are variable and even geographically close ones might present different selective pressures for wildlife, which might target different traits. Therefore, if we want to gain a general understanding of the possible genetic basis for urban adaptation, we need multi-city studies, preferably across a broad geographical scale. This design will allow us to distinguish between random demographic non-adaptive processes, such as genetic drift, and common signatures of natural selection across urban populations.
We found that urban great tits show multiple recent and ongoing selective sweeps, yet most of these were urban-population specific (not many positive red & blue peaks shared in Figure 2b). Even though selection at the haplotype level is highly variable, there might still exist common selective sweeps to urban environments with a similar functional impact (either via the same or different genes within the same pathway). Following this rationale, we found that in the studied urban populations natural selection repeatedly acts on genes linked to behavioural, sensory, or cognitive performance, reinforcing the idea that cognitive and behavioural changes are the most widespread differences between urban and non-urban wildlife, see for example the interesting study from Jakob Mueller and colleagues and a previous blog entry on the study.
Overall, we demonstrated the presence of signals of urban adaptation across Europe and advocate the need for detailed functional genomic together with phenotypic analyses to understand the role of these genes and pathways in the adaptive divergence to urban environments.
[embedyt] https://www.youtube.com/watch?v=_VlV2VGMpg0[/embedyt]
Testing the “behavioural” response of an urban great tit in Glasgow city.
Check out the full paper here for more details:
Salmón, P.*, Jacobs, A.*, Ahrén, D. Ahrén, A., Biard, C., Dingemanse, N.J., Dominoni, D.M., Helm, B., Lundberg, M., Senar, J.C., Sprau, P., Visser, M.E., Isaksson, C. (2021). Continent-wide genomic signatures of adaptation to urbanisation in a songbird across Europe. Nature Communications, 12, 2983 (2021) https://www.nature.com/articles/s41467-021-23027-w [*contributed equally]


Leave a Reply